yl6809永利(集团)有限公司官网
搜索
搜索
Toggle navigation
首页
关于我们
新闻公告
团队队伍
教学工作
员工工作
人才招聘
党建工作
下载中心
当前位置:
首页
>>
新闻公告
>>
通知公告
>> 正文
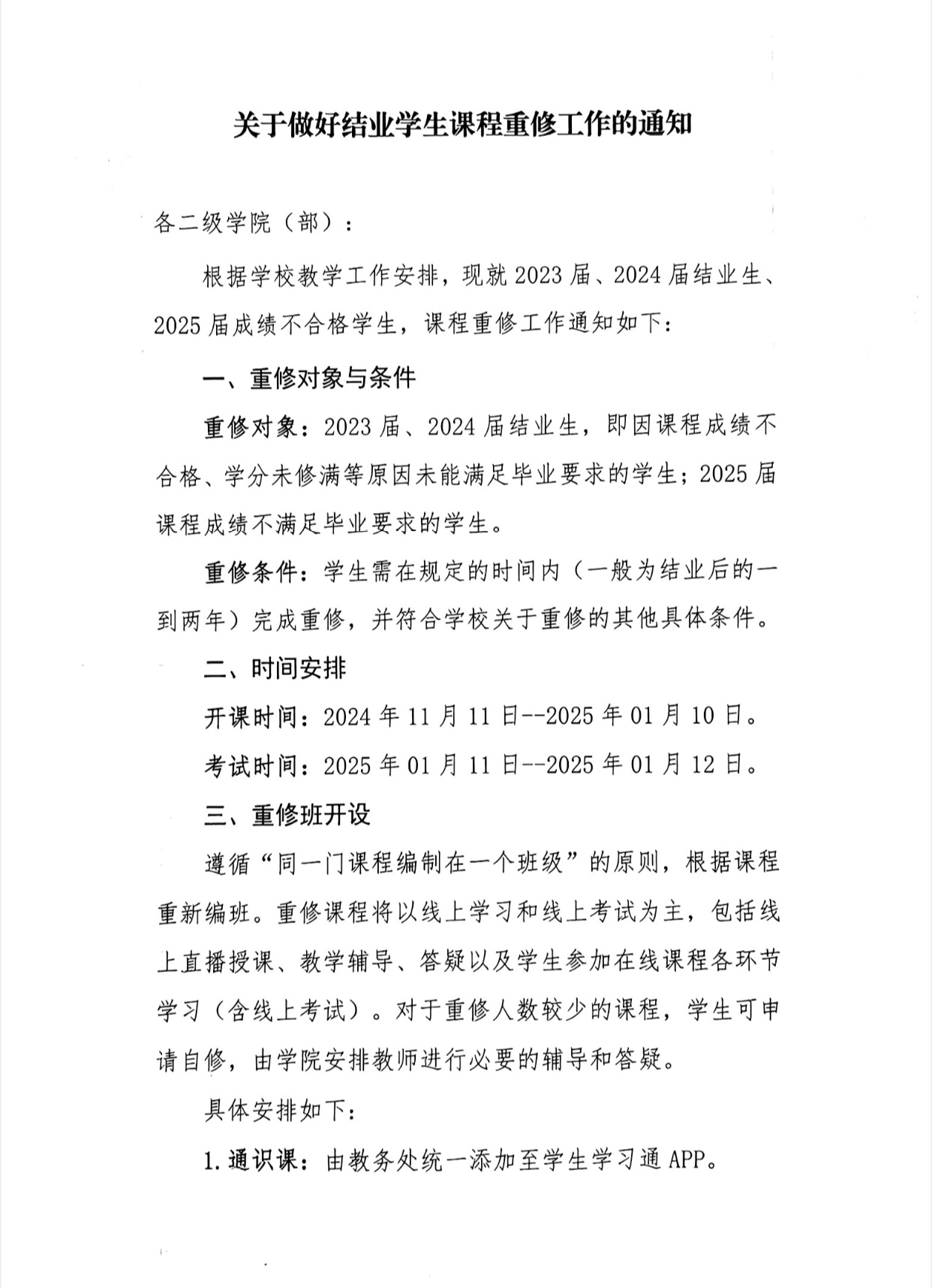
关于做好结业员工课程重修工作的通知
日期:2024-11-06 11:32 来源:yl6809永利 览量:
上一篇:
关于做好 2024-2025 学年第一学期 期末教学工作安排的通知
下一篇:
关于开展2025年度河南省党的教育政策研究课题的通知
返回首页
关闭页面
分享到
相关链接
公司官网
图书馆
智慧校园
学信网
常用链接